华中认证全国服务热线:199-3586-9001
华中国际认证检验集团有限公司
关闭
© 江西省南昌市西湖区站前路
当前位置: 华中国际认证 > 认证知识
大模型在质量管理体系认证中的应用研究
2026-01-19   浏览:17次

质量管理体系认证作为国际通行的质量管理手段,能够帮助企业规范管理流程,提升产品和服务质量,进而增强市场竞争力,对企业的生存与发展意义深远。随着质量管理理念的普及和认证标准的不断完善,其覆盖范围逐渐扩展到服务、建筑、医疗、教育等多个行业领域,在提升产品和服务质量方面发挥着重要作用。

近年来,随着信息技术的飞速发展,大模型技术作为人工智能领域的关键突破,正深刻改变着各行业的发展模式。尤其是2025年初DeepSeek V3和R1模型以开源的方式发布,其影响力席卷全球。大模型凭借强大的知识储备、语言理解与生成能力以及学习能力,在众多领域展现出巨大的应用潜力。将大模型技术引入质量管理体系认证领域,有望打破传统认证模式的局限,为该领域带来创新性变革,为解决质量管理体系认证过程中面临的诸多问题提供新的思路和方法。

本文旨在深入探讨大模型在质量管理体系认证中的应用,从认证机构角度分析质量管理体系认证实施中存在的问题,分析大模型技术在优化认证流程方法、提高认证效率和质量等方面的可行性,探讨其应用难点及实施路径,并通过构建数据集、模型训练优化等,在申请评审环节进行测试。通过这一研究,期望能为质量管理体系认证的数字化转型提供理论和实践支持,推动大模型技术在质量管理体系认证领域的广泛应用,助力认证效率和质量提升,为企业提升质量管理水平提供更好的衍生服务。

一、质量管理体系认证实施面临的问题与数字化转型需求

尽管质量管理体系认证普及率逐年提升,但随着各行业领域数字化转型升级以及认证应用行业的不断扩展等新趋势、新需求,认证机构在质量管理体系认证实施中正面临一些问题和挑战:

一是认证业务系统功能不完备、数字化程度低。尽管目前大部分认证机构能够实现认证全流程在线办理,但仍主要停留在信息的在线填写、文档的上传下载及在线流转等功能,多停留在业务留痕、信息记录或记录传递等基础层面,业务数字化程度低。

二是认证实施过程过于依赖人工、效率低、成本高。目前,认证申请材料文件格式及内容的审核判断主要依赖人工,从申请受理阶段的合同评审、审核方案计划制定、审核任务派遣,到现场审核、认证决定等工作普遍存在如信息收集过度依赖人工、判断决策对行业背景知识要求高、任务调度凭个人经验分配的情况,这个过程效率低周期长,加大了认证机构人工及运营管理的成本。

三是认证实施细则、流程、知识等标准化程度不足,对特定行业领域的适应性不够。由于质量管理体系涉及的行业领域多,不同行业对知识的需求差别大,导致认证实施对认证审核人员知识储备、经验能力的依赖度高。当前,认证实施细则、流程、知识平台等标准化程度不足,容易造成因个人行业领域背景知识储备、标准规则理解差异等带来的评价不准、评价尺度不一致等问题。

四是认证信息系统没有实现互联互通,数据的汇聚、分析和有效利用不足。不同机构的认证业务管理系统、审核员管理系统、认证审核签到系统等没有互联互通,存在数据重复填写、不一致、未关联等问题,导致风控信息收集不及时,耗时耗力的同时还存在关联信息收集不全面、外部信息利用不充分、信息更新频率低等问题,审核发现问题、审核结果等数据未被充分利用。此外,“信息孤岛”也无法适应行业产业数字化转型新形势下,面向企业质量管理全过程全链条涉及的海量数据进行审核证据收集、问题和风险发现的需要,影响了认证对提升企业质量管理水平和支撑质量监管的作用。

基于这些问题和挑战,亟需以大模型等新技术推动质量管理体系认证的数字化转型升级,帮助认证机构优化流程、提升效率、降低成本、提升认证实施质量,更好地适应企业数字化转型趋势下平衡认证实施标准化与个性化的需要,更好地支撑市场监管、提升认证结果公信力,推动质量认证行业健康发展。

二、大模型在质量管理体系认证中应用的可行性分析

近年来,以ChatGPT、DeepSeek等为代表的大模型为用户带来了全新交互体验。我国在推进大模型应用方面出台了一系列政策,旨在通过技术创新、场景开放、要素保障和生态建设,加速大模型在各行业的深度融合与产业升级。特别是2025年初,DeepSeek发布的V3和R1等模型,运用创新性算法、以低成本的方式大幅提升了大模型的数学推理与逻辑推演能力,正在加速推动大模型在能源、金融、政务等领域的广泛应用,为其在质量管理体系认证中的应用提供了政策、技术及经济可行性基础,可以在认证实施各环节和场景中起到优化提升作用,同时也可以为企业提供更加优质的衍生服务。

以初次认证为例,质量管理体系认证流程主要包括申请受理、文件审核、现场审核、认证决定与获证后监督等环节。大模型所呈现出的强大技术能力和在行业领域的适用性,可以支持其在质量管理体系认证过程中起到多方面的优化作用,为提升认证效率、增强数据分析能力和实现智能决策等提供有力支持。大模型在认证各环节的优化作用及可行性分析见表1。

大模型在质量管理体系认证中的应用研究

三、大模型在质量管理体系认证中应用的难点与实施路径

(一)应用难点与挑战

当前,质量管理体系认证实施中存在的问题,给大模型的应用带来了很大挑战,主要表现为:认证机构信息系统功能不完善、不互通、结构化数据少、数字化程度低导致数据不全、不准、质量不高;质量管理体系涉及的法律法规、专业标准、专业知识等行业专属知识库缺乏,导致领域知识融合不足;认证实施过程高度依赖人工、领域知识标准化不足,带来人机协同适应障碍。

此外,数据泄露是大模型应用中面临的主要安全风险之一。在数据收集、存储、传输和使用过程中,存在多种可能导致数据泄露的途径,在专业模型部署应用中要加强数据安全防护措施,在低数据安全风险的环节场景开展试用等。

(二)实施路径建议

基于这些问题和挑战,推进大模型在质量管理体系认证中的应用可考虑从如下方面推进:

构建高质量数据集。基于表1,评估筛选出数据基础较好、数据泄漏风险低、算法偏见等偏差造成的影响较小的应用场景,分析专业领域知识、数据要求、标准要求等数据需求;清洗历史审核数据并标注关键字段,建立行业基准数据集;逐步推动认证相关业务系统功能升级、互联互通,归集、共享、清洗、标注数据,构建高质量的数据集。

开发垂直领域模型。基于已构建的数据集,包括质量管理政策法规库、标准库(如ISO条款解析)、案例库(历史项目、典型不符合项库)、行业质量管理知识库等,对通用大模型进行训练、微调、测试、验证,形成质量管理体系认证专用模型。

分阶段推广与培训。优先在数字化程度高、数据质量基础较好的认证机构和应用场景中开展试点,逐步扩展至更多的认证实施环节和场景;对相关人员进行大模型技术配套的AI工具使用、人机协同培训,使他们能够理解并更好地运用大模型进行质量管理体系认证的辅助工作。

建立动态评估机制。组建由质量管理专家、数据分析师和大模型技术人员组成的跟踪评估团队,建立对审核团队和大模型应用过程的监督机制,通过监控模型输出与人工反馈,确保大模型的使用符合相关规定和标准,持续优化算法逻辑与知识库。

(三)模型测试

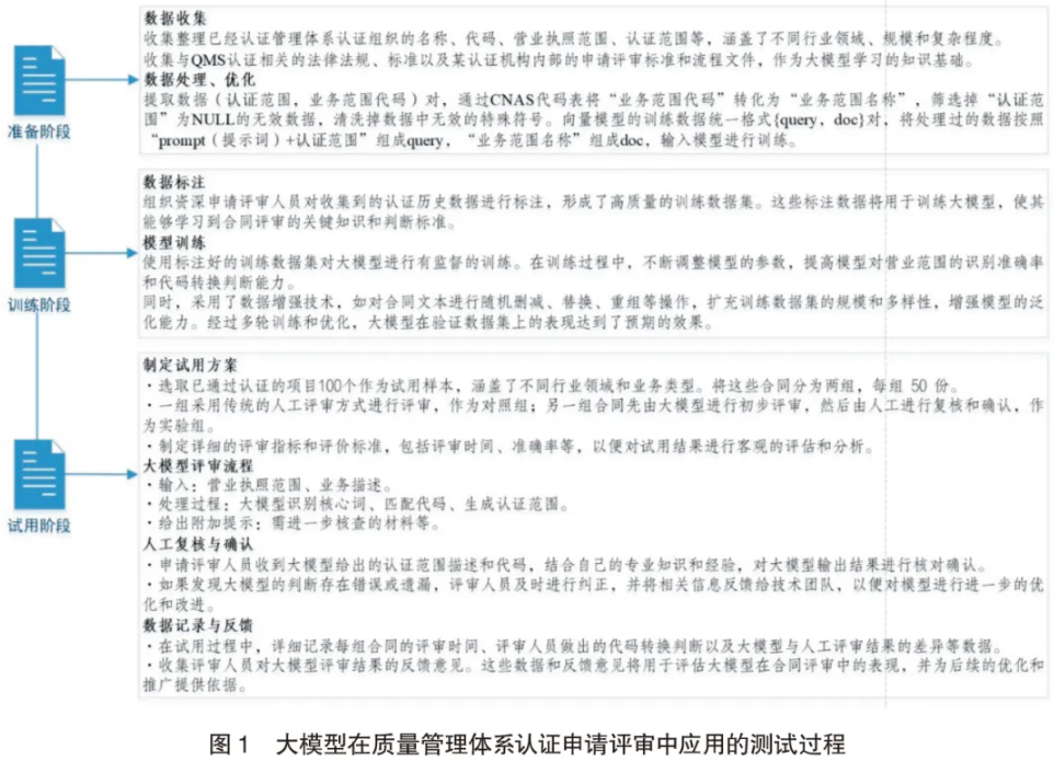
调研了解到,目前质量管理体系认证实施中,申请评审环节中的业务领域专业代码划分对于认证机构来说是个难题。在申请评审中,需要根据企业提交的申请材料,特别是其中的营业执照范围、申请认证的业务范围等,转化为质量管理体系认证业务范围分类表中39大类对应的文字描述,给出对应的一个或者多个专业代码。由于实际中企业营业范围的描述往往更加细化、个性化,申请业务范围描述不准等,无法直接将其转化或对应到39大类业务范围中去。同时,一个企业可能交叉对应多个代码,可能存在找不全、不准,造成后续审核人员及能力的匹配不合适,所以范围的匹配对于认证机构来说不仅是一项费时费力的工作,还可能存在专业代码选择错误导致被判定为申请范围和认证范围不一致等监管问题。

在分析本场景下的数据需求和已有数据资源的基础上,开展了模型试用测试,过程如下:

测试过程发现,由于数据量不足,对于训练中没见过的种类,模型预测时只能靠猜测和字段匹配,而非逻辑推理,导致模型存在上限。因此,在当前阶段,人工复核仍然是申请评审过程中不可或缺的环节,依赖评审人员的专业素质、行业背景知识、评审经验等对大模型的评审结果进行准确判断和纠正。

尽管由于数据量不足、存在脏数据、模型推理有局限性等导致大模型评审结果的准确性有待提高,但为进一步应用大模型辅助人工奠定了实验基础。

大模型在质量管理体系认证中的应用研究

四、结论与展望

生成式人工智能大模型为质量管理体系认证的数字化转型提供了一条有效路径,特别是随着DeepSeek等大模型的快速发展和应用推广,使得以大模型驱动助力实现质量管理体系认证的数字化、智能化升级成为可能,但其应用需克服数据治理、领域适配等挑战。未来,随着多模态大模型与物联网技术的结合,质量管理体系认证有望实现从“现场审核”“事后监督”到“非现场审核”“过程监控”的跨越式升级,能够显著提升质量管理体系认证的效率和质量,降低企业合规成本,为企业提供个性化、智能化的合规指导以及政策推送等优质衍生服务,推动企业的持续改进和发展,进一步研究可聚焦于构建高质量的数据集、不断拓展应用场景,以推动大模型在质量管理体系认证中的深度应用。

来源:《中国认证认可》杂志  2025年第7期